>
在查找STC12c2052AD最小系统电路图时stc单片机最小系统,可以在其datasheet的第13页找到相关信息而关于使用USB转串口电路使用PL2303芯片的详细内容stc单片机最小系统,则可以参考datasheet中提供的相关章节STC12c2052AD是一款8位单片机,其最小系统设计对于学习和应用具有重要意义通过参考datasheet,可以了解到该芯片的最小系统设计包括。
STC12C5A60S2最小系统板51单片机实现温度显示与控制风扇的项目板载的DS18B20温度传感器与TM1650芯片驱动的4位数码管用于显示温度单片机课设计中,利用此系统实现智能温控风扇,当温度达到设定下限时风扇启动,温度位于上下限间,风扇以比例PWM占空比运行,超过上限则全速运转STC12C5A60S2单片机高速低。
STC8A8K64D4系列单片机是内部集成晶振,不需要外部晶振和复位电路的8051单片机,速度可达传统8051单片机约12倍,指令执行时间从1944个时钟降至147个时钟STC8A8K64D4支持Kicad 604立创EDA标准版,电路原理图在立创平台公开,有需求的同学欢迎点赞收藏针对硬件支持,需要一个USB转TTL设备用于程序下。

或许是以下几种原因1接触不良,看看你的系统上串口与串口线是否接触不好2虚焊,看看MAX232是否有虚焊的可能3氧化,看看单片机插座触点是否因为长时间不用而氧化,造成接触不良4电源电压是否稳定,或许什么地方有虚接短路等造成电流过大。
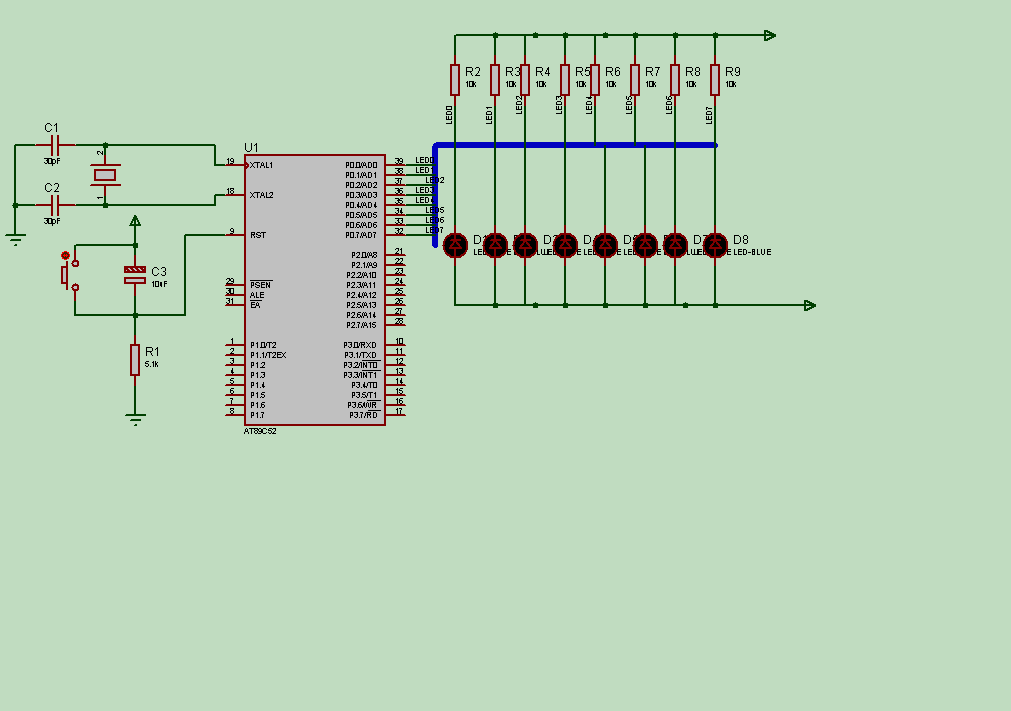
单片机最小系统是由芯片外部接上时钟电路复位电路和电源构成的一个基本应用系统主要包括时钟电路,复位电路单片机由中央处理器含部分特殊功能寄存器内部RAM程序存储器各种外设IO端口定时器串行接口中断处理电路等等及对应控制寄存器时钟电路复位电路等几部分组成单片机又称单片。

stc89c52单片机上电默认是高电平,如果P0口没有加上拉电阻的话,应该输出是三态门你用万用表测一下电压是否是接近5v如果每加232芯片的话,下载程序是下不进去的。
相关标签 :
微信医疗(登记+咨询+回访)预约管理系统
云约CRM微信小程序APP系统定制开发
云约CRM体检自定义出号预约管理系统
云约CRM云诊所系统,云门诊,医疗预约音视频在线问诊预约系统
云约CRM新版美容微信预约系统门店版_门店预约管理系统
云约CRM最新ThinkPHP6通用行业的预约小程序(诊所挂号)系统联系电话:18300931024
在线QQ客服:616139763
官方微信:18300931024
官方邮箱: 616139763@qq.com