>
1、因特网因特网起源于,即Internet因特网起源于,源于美国国防部高级研究计划局ARPA主持建设的ARPAnet冷战时期,美国军方致力于构建一个能够在遭受攻击时仍能保持通信的计算机网络,ARPAnet便应运而生,最初仅连接因特网起源于了4台计算机,用于科学家之间的联网实验进入70年代,ARPAnet逐渐发展,连接了数十个计算机网络然而,当时各网络间;因特网始于1969年的美国因特网是Internet的中文译名,它的前身是美国国防部高级研究计划局ARPA主持研制的ARPAnet20世纪50年代末,正处于冷战时期当时美国军方为了自己的计算机网络在受到袭击时,即使部分网络被摧毁,其余部分仍能保持通信联系,便由美国国防部的高级研究计划局ARPA建设了一个;因特网起源于1960年代,标志性项目是ARPA建立的ARPAnet以下是关于因特网起源的详细解答ARPAnet的诞生最初,ARPAnet于1969年投入运行它的主要目的是支持资源共享分布式控制和分组交换技术,以确保在战争中部分网络受损时,其他部分仍能保持通信TCPIP协议的开发ARPAnet项目催生了TCPIP协议簇的;因特网起源于多个关键的历史阶段和技术发展诞生背景与发展初期因特网的起源可以追溯到计算机网络出现之初,当时许多学者和研究机构致力于将不同的计算机通过网络连接起来,以实现资源共享这些独立的网络逐渐连接起来,形成了互联网的雏形,最初仅限于学术和军事领域使用ARPANET的诞生ARPANET被视为互联。

2、因特网Internet最早起源于美国这一创新性的技术最初是为了满足军事和科研需求而开发的,但随着时间的推移,它逐渐演变成了全球范围内广泛使用的通信网络二电子邮件的历史性时刻 1969年,因特网的发展迎来了一个历史性时刻洛杉矶的一台电脑成功地向加利福尼亚州门乐公园的另一台电脑发送了两;1 因特网Internet起源于1969年的美国,最初名为“阿帕网”ARPAnet,是一个军事研究系统随后,它发展成为一个连接大学和研究机构计算机的学术系统,如今已经演变成一个覆盖全球150多个国家的开放型全球计算机网络系统因特网以TCPIP网络协议将各种不同类型和规模的物理网络连接起来,形成一个;最初是由美军在ARPA制定的协定下,首先用于军事连接发展历程起初,因特网将美国西南部的四台主要的计算机连接起来后来,另一个推动因特网发展的广域网是NSF网,它由美国国家科学基金会资助建设,目的是连接全美的超级计算机中心,供多所美国大学共享资源总结因特网,即互联网,起源于1969年的;因特网起源于美国的军事研究项目,最初被称为ARPANET阿帕网,由美国国防部高级研究计划局ARPA资助建设ARPANET于1969年首次实现四台计算机之间的连接,标志着因特网的诞生随后,TCPIP协议的开发为因特网提供了统一的通信标准,使得不同网络之间的互联成为可能学术与科研应用20世纪80年代;因特网起源于20世纪60年代美国国防部的研究项目具体由来如下雏形诞生20世纪60年代,美国国防部为了研究一种可以抗击核攻击威胁将信息在各个地点传输的网络系统,开发了ARPANET,这就是互联网的雏形1969年10月29日,第一条消息从UCLA传到了斯坦福大学,标志着互联网的问世最初,它仅限于美国西;起源时间与地点因特网起源于1969年的美国五角大楼,由美国国防部高级研究计划局主持研制的ARPAnet是其前身最初目的ARPAnet最初是为了军事目的而设计的,旨在建立一个分布式的网络系统,以保证在部分网络受到攻击或破坏时,其余部分仍能保持通信联系发展历程随着技术的发展,ARPAnet逐渐扩展并连接了。
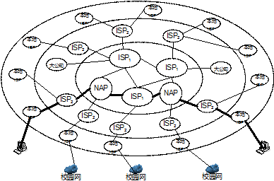
3、1 词源角度 “因特网”英文是“Internet” ,它是由“inter”意为“相互之间” 和“net”意为“网络” 组合而成从名字上看,就体现出它是将众多不同网络相互连接起来的网络集合体2 发展历程角度 它起源于美国国防部高级研究计划局开发的阿帕网ARPANET 随着技术发展,越来越;因特网起源于美国,其前身是美国国防部的ARPANET项目起源背景在冷战时期,为了满足军事需求,美国国防部希望建立一个在遭受核攻击时仍能运作的网络通信系统因此,ARPANET项目应运而生主要目标ARPANET项目旨在建立一个分布式的网络系统,确保不同网络节点间的信息交换不受地理位置的影响,从而实现网络;1 Internet的历史起源于美国国防部高级研究计划局DARPA的前身ARPA,ARPAnet作为首个计算机网络,于1969年投入运行2 从1960年代起,ARPA开始资助美国国内大学的计算机系和一些私人有限公司,推动基于分组交换技术的计算机网络研究3 1968年,ARPA立项建立了ARPAnet网络,旨在构建一个即便在;因特网的起源 因特网,即全球互联网,起源于美国它的前身是美国国防部的阿帕网一阿帕网的出现 在冷战时期,美国国防部为了保障通信的安全和可靠性,于上世纪六十年代开始研发阿帕网阿帕网采用分组交换技术,实现了不同计算机之间的通信随着技术的不断进步,阿帕网逐渐扩展并演变为更广泛的网络;“因特网”是国际计算机互联网的音译词,英文名为“Internet” 它起源于20世纪60年代美国国防部的研究项目ARPA,最初目的是创建一个在核攻击下仍能保持通信的网络随着时间推移,该网络逐渐扩展到学术界商业界及其他政府部门到了90年代,万维网诞生,普通大众开始接触并广泛使用它,其也迅速成为人;第三阶段的特点是逐渐形成了多层次ISP结构的因特网 Internet的发展历史 CPIP的规范和Internet的技术都是公开的目的就是使任何厂家生产的计算机都能相互通信,使Internet成为一个开放的系统这正是后来Internet得到飞速发展的重要原因 互联网的发展历程是怎样的因特网起源于? Internet的最早起源于美国国防部高级研究计划署。
4、中国没有根服务器的主要原因是因特网发源于美国,且根域主要由美国组织运营具体来说历史原因因特网起源于美国,因此早期的根服务器也设立在美国随着因特网的全球扩展,虽然其他国家或地区也参与到因特网的建设和管理中,但根服务器的设立和运营权仍然主要掌握在美国手中运营权归属目前,大;因特网起源于美国,其前身是美国国防部的ARPANET项目具体解释如下起源背景在冷战时期,美国国防部为了军事需求,需要建立一个即使在遭受核攻击的情况下也能运作的网络通信系统,因此ARPANET项目应运而生项目目标ARPANET项目的主要目标是建立一个分布式的网络系统,确保不同网络节点间的信息交换不受。
相关标签 :
上一篇: 国外视频网站有哪些,国外视频网站有哪些好
下一篇: 金山顽固木马专杀,金山顽固木马专杀工具
微信医疗(登记+咨询+回访)预约管理系统
云约CRM微信小程序APP系统定制开发
云约CRM体检自定义出号预约管理系统
云约CRM云诊所系统,云门诊,医疗预约音视频在线问诊预约系统
云约CRM新版美容微信预约系统门店版_门店预约管理系统
云约CRM最新ThinkPHP6通用行业的预约小程序(诊所挂号)系统联系电话:18300931024
在线QQ客服:616139763
官方微信:18300931024
官方邮箱: 616139763@qq.com