1、4511译码器四路抢答器的四个输入端DCBA分别接收8421编码,按钮从上到下对应1~4的输入端A1B2C4这种编码方式有助于简化逻辑电路的设计二极管在这里发挥着关键作用当按下按钮3时,脉冲同时输入到A和B端口即1和2,由于二极管具有单向导通和反向截止的特性,它确保了B端不会同时接收;图中F1为四D触发器74LS175,它具有公共置0端和公共CP端,引脚排列见附录F2为双4输入与非门74LS20F3是由74LS00组成的多谐振荡器F4是由74LS74组成的四分频电路,F3F4组成抢答电路中的CP时钟脉冲源,抢答开始时,由主持人清除信号,按下复位开关S,74LS175的输出Q1~Q4全为0,所有发光;4511译码器的4个输入端DCBA分别为8421编码,按钮从上至下对应1~4个输入端A1B2C4,二极管的作用是利用其单向导通反向截止特性,在按3钮则胲冲同时输入AB端1+2=3,而在按1钮只供A端得到脉冲,并利用二极管的反向截止避免B端同时得到脉冲。
2、起始最简单的是不同点在于1个4路,一个是6路硬件多2个按钮,多2个扫描 四路抢答器你要说到梯形图那么肯定就用PLC那么控制方式多了去了单片机CPLDFPGD都可以做到的;例如,S2被先按下时,V T2受触发而导通,VL2点亮,VL5熄灭,HA发声,表明第2路抢答者抢答成功此时再按其四路抢答器他按钮无效随后主持人按动一下电源开关SO兼复位按钮,施密特触发器断电后复位,VT2截止,V L2熄灭,IC的3脚又输出高电平,HA婷止发声,VL5点亮,开始下一轮抢答该电路为四路抢答器;用三菱PLC控制的四路抢答器电路原理图 选用PLC输入输出口的多少可设计更多抢答器路数检验开关用于检查各路抢答器好坏和枪答的转换开关闭合检验开关检验开关开状态指示灯亮,按下任何一个枪答器按钮,对应的枪答器指示灯亮同时枪答声音提示主持人复位按钮枪答后复位按钮我们;如图所示,望采纳;第一章 绪论设计的四路数字抢答器,每路设计一抢答按钮供选手使 用,并设置一个系统清除和抢答控制总开关 S,该开关由主持 人控制 抢答器具有限时抢答功能,每一轮的限时抢答时间设定为 30 秒主持人启动quot开始quot键后,在设定的时间内,参赛选手 进行抢答有效,否则无效 抢答器具有锁存与显示功能选手抢答成功则;原理图工作原理 抢答器由74LS14874LS27974LS48组成,LED显示器 开始时,当支持人按钮还未按是,CLR为0,所以输出Q1~Q4为0放光二极管全为灭的,当主持人按钮按下时CLR为1,可以输入,谁先抢答,相应的谁的灯亮,利用74LS279和74LS148输出的是cp等于0,锁存其他的,不能使其他的输出。

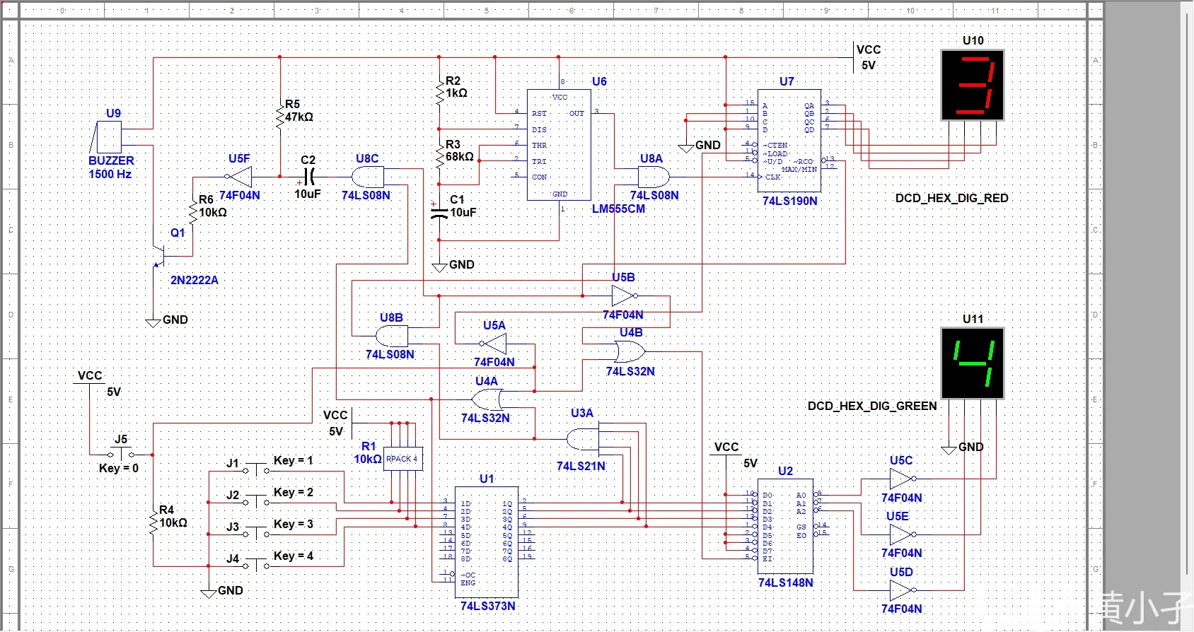
3、用组合逻辑器件CD4511 构成四路抢答器CD4511实现优先抢答的锁存译码输出驱动LED数码管显示先抢答者的号码,同时四路抢答器发出响声主持人通过“复位”按钮清除LED数码管的显示和停止响声是这种吗 具体内容你在图片网站搜 “基于CD4511的四路抢答器的设计和制作”;方法如下1数码管停止计时在倒计时结束后,可以通过控制数码管的显示来实现停止计时的效果2蜂鸣器响起来在倒计时结束后,可以通过控制蜂鸣器的开关来实现响起来的效果;1自动解锁四路抢答器支持自动解锁功能,在特定的时间间隔之后例如30秒或60秒,系统会自动解锁当前选手并进入下一轮答题环节2手动解锁需要提前解锁某个选手,可以按下对应的解锁按钮,将其从锁存状态中解除解锁按钮通常位于主控制台或教师端操作面板上3重置解锁出现故障或需要重新开始。
4、并封锁输入编码电路,禁止选手超时后抢答,时间显示器显示06可用石英晶体振荡器或者555 定时器产生频率为1Hz 的脉冲信号,作为定时计数器的CP 信号找到一个设计,可是我这里下不了,你去百度搜“DIY自制四路抢答器,含电路图元件清单实物图”百度第一个应该就是,你看看能不能有帮助;因为网络原因,无法发至你的邮箱,只好直接回答这个除了10S计时以及LED数码管外,别的完全可做到原理K0为电源开关,有节目主持人控制K1~K4为抢答按钮,分别与各竞赛选手操作V1与V5V2与V6V3与V7V4与V8构成了4路电子开关,用以控制各指示灯亮灭V9与V10组成音频振荡器,用来报号开。
5、基于74LS74D触发器的四路抢答器1实验目的利用74LS74D触发器设计供4人用的抢答器,用以判断抢答优先权,并可以实现如下功能1抢答开始之前,主持人按下复位按钮,所有指示灯和数码管均熄灭2主持人宣布开始抢答后,先按下按钮者对应的指示灯点亮,同时数码管显示该选手的序号3此后;我们要做一个数字四路抢答器所设计的抢答器通常由数码显示灯光音响等多种手段指示出第一枪答者同时还应设计记分犯规和奖惩记录等多种功能还要有计时功能,关键就是那个积分 我们要做一个数字四路抢答器 所设计的抢答器通常由数码显示灯光音响等多种手段指示出第一枪答者同时还应设计记分犯;关于电路设计图,可以在网络上找到详细资料例如,可以访问相关网站,搜索“基于CD4511的四路抢答器的设计和制作”,下载电路设计图及相关元器件信息该资料会详细列出各个元器件的名称以及各个引脚的功能,方便用户进行组装和调试在设计过程中,需要注意的是,CD4511的引脚分配和连接方式非常重要通常情况。

相关标签 :
上一篇: 淘金联盟,淘金联盟兼职是真的吗
下一篇: vb语言代码大全,vb程序语言的各种代码
microsoft.netframework是什么,microsoft net framework在哪里
文件夹exe病毒专杀,电脑文件夹exe病毒专杀
ipad24.3.5越狱,ipad935为什么升不了级
网购火车票软件,购火车票的app
微信医疗(登记+咨询+回访)预约管理系统 联系电话:18300931024
在线QQ客服:616139763
官方微信:18300931024
官方邮箱: 616139763@qq.com